Wszystko
Najnowsze
Archiwum
22
Szpital Wojewódzki w Kielcach wstrzymał przyjęcia!

Największy szpital w regionie, Wojewódzki Szpital Zespolony w Kielcach wstrzymał przyjęcia planowe. Ma to związek z utrzymującymi się od kilku miesięcy opóźnieniami w regulowaniu zobowiązań względem lecznicy oraz brakiem realizacji płatności za nadwykonania ze strony Narodowego Funduszu Zdrowia.
z- 6
- #
- #
- #
- #
- #
- #
źródło: temp_file4463008459057835370
PobierzBo w PL i UE nie jest jeszcze dopuszczona do obrotu.
11
San Francisco pozywa Coca-Colę. "Wywołali kryzys i na tym zarobili"

Władze San Francisco pozwały we wtorek trzech gigantów spożywczych: firmy Kraft, Mondelez i Coca-Cola, a także innych producentów żywności wysokoprzetworzonej. Miasto twierdzi, że ich produkty są szkodliwe i uzależniające oraz są przyczyną chorób wśród mieszkańców Kalifornii.
z- 3
- #
- #
- #
- #
- #
2
Alko, narko i medycy

W tym materiale będzie o alkoholu, narkotykach i dilowaniu narkotykami przez pracowników opieki medycznej.
z- 0
- #
- #
- #
- #
- #
- #
0
#512 Czy Samotny Człowiek Może Być Szczęśliwy? Dlaczego Wstydzisz Się Kim Jesteś

Mówimy o tym, jak dzieciństwo przekłada się na dorosłe życie, dlaczego ludzie bronią swoich oprawców, jak wyleczyć traumę, jak rodzice krzywdzą swoje dzieci, dlaczego ludzie się wstydzą i innych. Zapraszam!
z- 0
- #
- #
- #
- #
- #
- #
źródło: scaled_1000022745
Pobierz5
Bliskość natury w praktyce. Zimowe leżakowanie olsztyńskich maluchów hitem...

Zdjęcie dzieci drzemiących na świeżym powietrzu tej zimy, przyciągnęło uwagę internautów. W ostatnich dniach w jednym ze żłobków w stolicy regionu maluchy leżakowały na tarasie, co placówka przedstawiła jako naturalną formę hartowania, wspierania odporności oraz relaksu
z- 6
- #
- #
- #
- #
kartonowy inwestor wtopił z tym projektem ( ͡° ͜ʖ ͡°)
#polityka #bekazprawakow
@Nighthuntero: xDDDD Najpierw wpuscic na rynek tanie żarcie które niszczy zdrowie, a potem dokładać na leczenie ludzi. Znowu prywatyzacja zysków przez wielki kapitał i upublicznianie strat na leczeniu ludzi xDDDDDD Niech ten zachód już ginie.
A ten cytat to się wkleił z innego wątku na wykopie. Oni nie potrafią zrobić serwisu, który po prostu działa.
- 0
3
Lidl przyznaje się do błędu. Internauta miał rację. Zmiana w sklepach

- 1
- #
- #
- #
- #
- #
- #
Na każdy 1 g wzrostu spożycia wielonienasyconych kwasów tłuszczowych n-3 u osób starszych mieszkających na Peloponezie (Grecja) obserwowano wzrost wyniku SAI o około 0,5/10 jednostek, wzrost MoCA o 0,7/30 jednostek i spadek wyniku GDS o 0,67/15 jednostek.
Domeny MoCa pamięci, uwagi i wykonawczej były dodatnio powiązane ze spożyciem wielonienasyconych kwasów tłuszczowych n-3 wśród osób starszych
#zdrowie #medycyna #szpital #
#pytaniedoeksperta #medycyna #zdrowie
źródło: IMG_1553
PobierzJeżeli chodzi o wodę, bo pisałeś
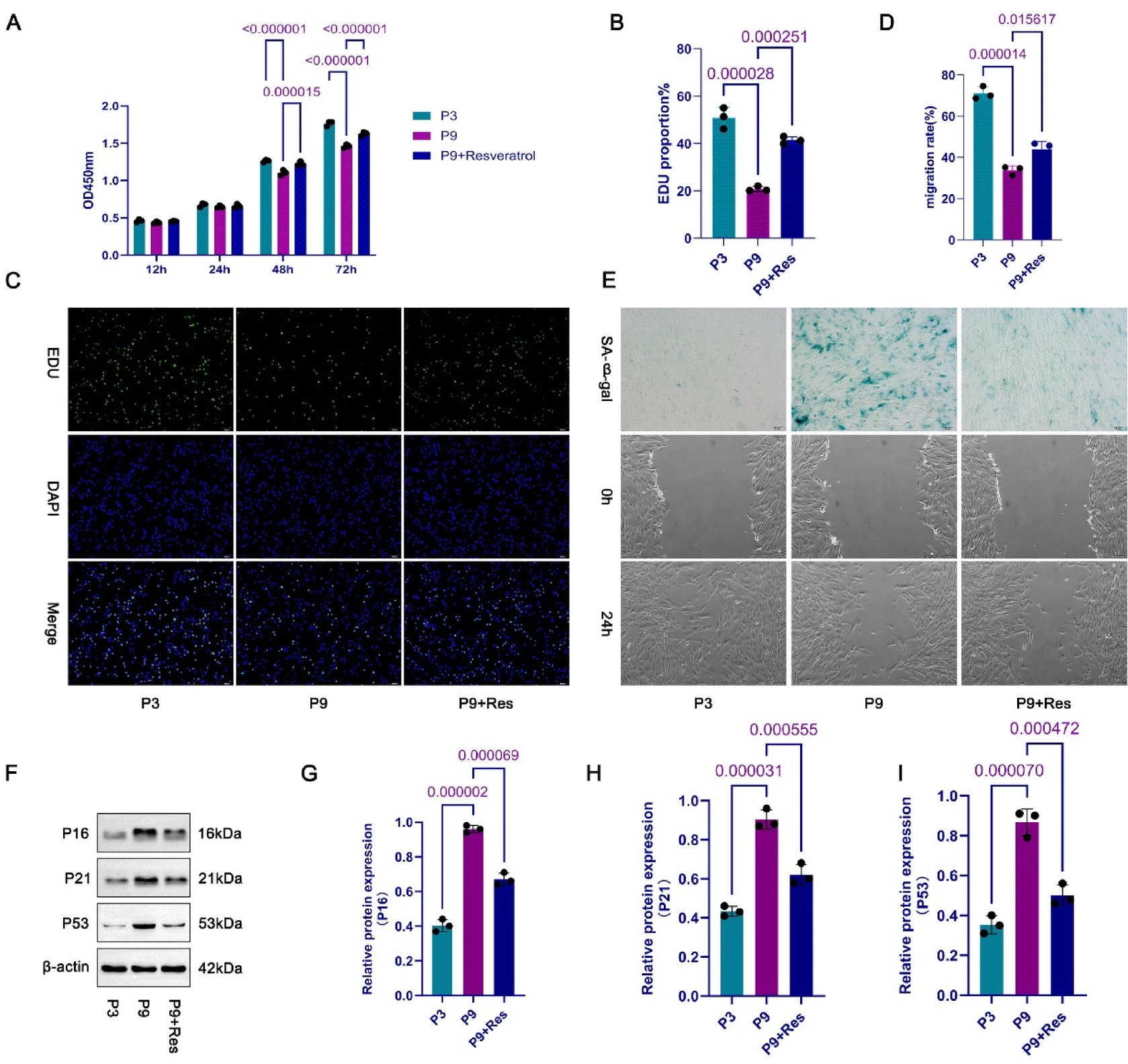
Jak wykazały te badania, resweratrol może nasilać proliferację, różnicowanie osteogenne i opóźniać starzenie się starzejących się hDPSC. Z punktu widzenia mechaniki, te korzystne efekty są pośredniczone przez aktywację SIRT1, która z kolei stymuluje ekspresję PINK1 i PGC-1α, koordynując autofagię i biogenezę mitochondriów – kluczowe procesy utrzymujące funkcje mitochondriów i łagodzące związany z wiekiem spadek liczby hDPSC. Odkrycia te
źródło: 41598_2025_25240_Fig2_HTML
Pobierz- 2
Ja po dostaniu tabletek zachowuje się jak normik, wychodzę z piwnicy, robię jakieś rzeczy gdzieś jeżdżę, nawet gadam do ludzi
- 106
39
Nocny zakaz sprzedaży alkoholu działa? Miasta pokazują niepodważalne dane

Coraz więcej polskich miast stawia na ograniczenie nocnej sprzedaży alkoholu, licząc na poprawę bezpieczeństwa i porządk
z- 25
- #
- #
- #
- #
- #
























#ciekawostki #keanureeves #aktorzy #matrix #c---------------a #zwiazki #zdrowie
źródło: Alexandra-Grant-i-Keanu-Reeves
Pobierz