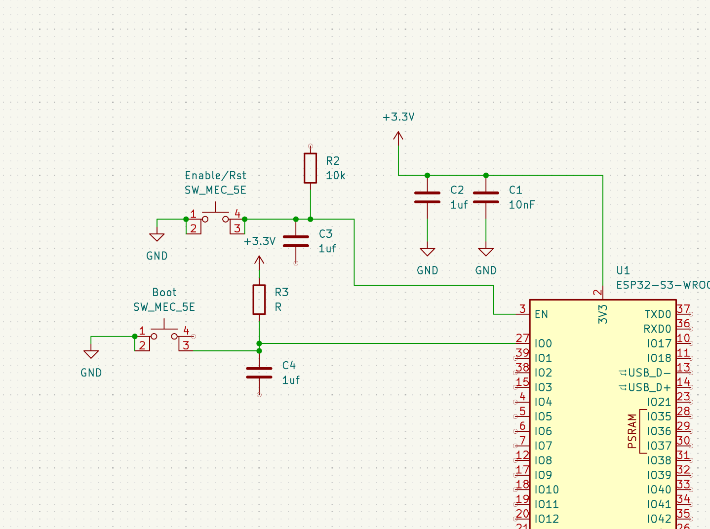
Ma znaczenie czy umieszczę rezystor R2 z lewej czy prawej kondensatora C3?
rozumiem że przycisk może być daleko na płytce a kondensator blisko pinu EN. A co z rezostorem? Mogę go dać z "lewej" tzn gdzieś daleko pinu EN?
#pcb #esp32 #elektronika
rozumiem że przycisk może być daleko na płytce a kondensator blisko pinu EN. A co z rezostorem? Mogę go dać z "lewej" tzn gdzieś daleko pinu EN?
#pcb #esp32 #elektronika



















0805 będzie git czy brać większe?
#kicad #elektronika #pcb #majsterkowanie #lutowanie
źródło: smt
Pobierz