Hej, jakie macie doświadczenie z apteką doz.pl? Warto tam zamawiać leki i suplementy? Bo jak tak porównuję rachunek z mojej stacjonarnej apteki (w innych ceny są bardzo zbliżone) a ceny tych samych leków/suplementów na doz.pl, to wychodzą o jakieś 60 zł taniej w miesiącu. Biorąc nawet pod uwagę cenę wysyłki to i tak byłbym 50 zł do przodu. Warto tam zamawiać? Nigdy nie kupowałem takich rzeczy przez neta. Kiedyś się też coś
dARKpOWER11 via Wykop
- 0
@JustynM: ale w czym jest problem? Z tym że jak ceny są podejrzanie niskie to lepiej dopytać czy wszystko z nimi okej? To nie jest jakaś bzdura typu podkładka pod myszkę tylko tabletki od których będzie zależał poziom mojego życia i samopoczucie. Lepiej się rzucić na coś bezmyślnie i bez sprawdzenia opinii bo cena niższa?
dARKpOWER11 via Wykop
- 0
@JustynM: Wołałem uzyskać odpowiedź tutaj. Zobacz jeszcze raz na moje pytanie. To główne, pierwsze. Wiem że niektóre leki na przykład do marketów, trafiają z obciętym składem. O to mi głownie chodziło w tym pytaniu. Bo to że to jest apteka i że zamówienie przyjdzie to wiem. Tylko wolałem zapytać czy ktoś nie miał jakiś nieprzyjemności że z racji na cenę dostał tabletki gorszej jakości albo z obciętym składem albo na
dARKpOWER11 via Wykop
- 0
@JustynM Jakoś się jeszcze nigdy nie przejechałem na tym że się upewniłem w kilku źródłach, czy wszystko jest okej. Za to jak się ktoś podpala na coś bo cena jest atrakcyjna, to już tak i myślę że niejeden oszust na właśnie takich poluje.
dARKpOWER11 via Wykop
- 0
@111aaa111: tzn. ja po prostu pytałem czy na tej stronie nie ma leków gorszego sortu. Nie pracuję w dziale marketingu aptek doz xD.
dARKpOWER11 via Wykop
- 1
@stam: dzięki, ale będę zamawiał do paczkomatu, bo u mnie w mojej małej miejscowości nie ma aptek doz.
Cześć, dosłownie kilka dni temu usiadłem z nową energią do komputera. Pomyślałem że zacznę się uczyć trochę grafiki 3D. Wcześniej nie miałem nic wspólnego z tym zagadnieniem, więc zacząłem robić pierwszą animacje wraz z tutorialem z YT. Wszystko szło super, trochę powoli bo jednak to całkowicie nowe środowisko, ale ładnie udawało mi się powtarzać to co koleś robił na filmie, zacząłem kumać już powoli różne skróty klawiszowe itd. Nagle wczoraj jak pierwszy
dARKpOWER11 via Wykop
- 0
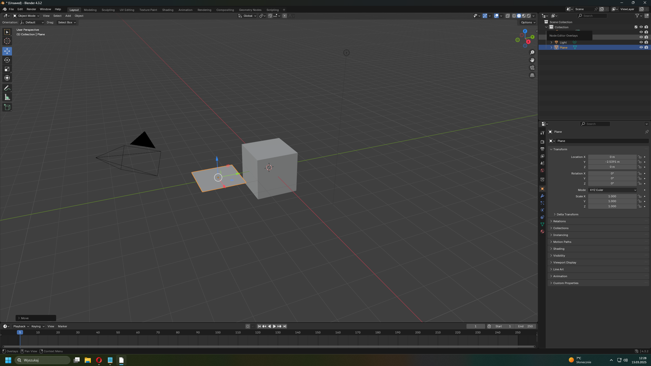
@MshL: Proszę.
źródło: Zrzut ekranu 2025-03-15 122247
Pobierz
dARKpOWER11 via Wykop
- 0
@MshL: Na boku gdy chce na przykład przełączyć z Plane na Cube to wyskakuję to samo, ogólnie niemal w całym programie.
źródło: Zrzut ekranu 2025-03-15 122824
Pobierz
dARKpOWER11 via Wykop
- 0
Treść przeznaczona dla osób powyżej 18 roku życia...
dARKpOWER11 via Wykop
- 0
@VGT: jest, w końcu coś co zadziałało. Dzięki wielkie, bo cały dzień z tym walczyłem i żadne rozwiązanie które znalazłem w necie nie działało. A jeszcze z takich dodatkowych pytań. To wiadomo zaczynam dopiero więc nie robię żadnych zaawansowanych rzeczy. Buduję tylko jakąś rzecz którą ziomek na tutorialu. Bawię się w to od poniedziałku i od poniedziałku zjadło mi na dysku 40 GB miejsca. Myślicie że to przez to? Te
dARKpOWER11 via Wykop
- 0
@nativ: Wiesz może gdzie się to ewentualnie znajduję?
dARKpOWER11 via Wykop
- 0
@nativ: Przepraszam, nie dałem rady już wczoraj odpisać. Tak, znalazłem, ale w tym folderze było jedynie 218 MB. Więc to nie to. Ale dzięki za radę.
dARKpOWER11 via Wykop
- 1
@Funky__Koval: Jeżeli pytasz o problem związany z tym że nic się nie dało kliknąć, to rozwiązał się dzięki usunięciu plików z tego folderu o którym wspominał @VGT. A jeśli chodzi o pamięć, to na 99% była to wina Windowsa. Bo w folderze z auto zapisami, było jedynie 218 mb. A w sobotę jak z ciekawości zajrzałem ile mam miejsca na dysku to powróciło to 40 gb, które magicznie
dARKpOWER11 via Wykop
- 0
@Funky__Koval: Dzięki.
Nie będzie można zaskarżyć do sądu administracyjnego powołania do wojska.

Czy powinna istnieć możliwość prawna, aby zaskarżyć do sądu administracyjnego powołanie do służby wojskowej lub na ćwiczenia rezerwy? MON odpowiada jednoznacznie.
z- 397
- #
- #
- #
- #
- #
dARKpOWER11 via Wykop
- 0
@lolista: Rok temu zerwały mi się troczki w kolanie które trzymały rzepkę. W momencie kiedy wypadła, już nie wróciła na miejsce, miałem jedną operacje na to, pół roku temu, ale rzepka dalej jest na złym miejscu, lekarz zastanawia się nad kolejna operacją za rok, powiedział mi że mam zakaz pracy fizycznej i dźwigania. Mam pełną dokumentacje problemu z kolanem od 2021 roku, gdy po raz pierwszy rzepka wypadła, mam całą
dARKpOWER11 via Wykop
- 0
@lolista: Dzięki, trochę mnie to uspokoiło, wiadomo jaka opinia o tego typu instytucjach jak wojsko krążyły. Obawiałem się ze przywlekę się o kulach i tak na koniec każdy machnie ręką i pomyśli że zmyślam żeby się wymigać i że będę musiał iść biegać i się czołgać w takim stanie, gdzie dobrze po schodach nie potrafię obecnie chodzić.
dARKpOWER11 via Wykop
- 0
@Natraf: No ja mam tylko szkolę zawodową a usłyszałem że już może nigdy, a na pewno aż do kolejnej operacji, nie będę mógł pracować fizycznie... Dobrze że zostały mi oszczędności i zawsze mnie ciągnęło w stronę kreatywnych rzeczy. Może uda mi się nauczyć grafiki, montażu jakiś reklam, marketingu. Inaczej nie wiem jak to się zakończy. Zbyt mało czasu, żeby zrobić szkołę zaocznie i studia. Staram się nie popaść całkowicie w
Treść przeznaczona dla osób powyżej 18 roku życia...
dARKpOWER11 via Wykop
- 1
@Worm91: Dzięki, będę myślał nad tym, faktycznie jest ponoć łatwiej znaleźć pracę z tym a dodatkowo można się ponoć starać o dofinansowanie na zmianę zawodu (kursy itp).
dARKpOWER11 via Wykop
- 0
@KrolJulian: Też mi się wydaję że tego typu szkolenia/bootcampy itp. to często takie sprzedawanie marzeń bardziej niż realnych umiejętności i gwarancji pracy.
dARKpOWER11 via Wykop
- 0
@Rudz1elec: Dzięki, do fizjo chodzę od czasu operacji czyli od października, zrobiliśmy już duże postępy bo od schodzenia po schodach na siedząco z czwartego piętra aż po chodzenie już obecnie bez kuli albo z jedną kulą jak gdzieś dalej. Mimo to rzepka i tak dalej jest nie na tym miejscu na którym powinna. Dalej może wyskakiwać, chociaż już troczki są nowe więc nawet jak wypadnie to raczej nie będzie takiej
dARKpOWER11 via Wykop
- 0
@lubie-sernik: dzięki, o takie rady właśnie pisałem ten post :D. Zacznę dzisiaj sprawdzać informację w tej tematyce i dowiadywać się czego się nauczyć, co jest potrzebne itp.
dARKpOWER11 via Wykop
- 0
@Alfiarz: Ale właśnie w tym poście i tym wszystkim chodzi o to żeby nie pracować w takim losowym biurze czy stróżówce tylko żeby się czegoś fajnego wyuczyć przez ten rok, jakaś grafika czy tworzenie stron itp. Wiadomo jak się będzie przymierać głodem, to wszystko będzie dobre ale jak można jeszcze zawalczyć o coś lepszego, to chcę to zrobić.
Mam kilka wytycznych:
1. Nie potrzebuję żeby ławeczka miała cokolwiek do robienia nóg, bo nie robię nóg (z racji kontuzji kolana, dość poważna i paskudna sprawa)
2. Nie potrzebuję modlitewnika, nawet lepiej aby nie miała
3. Nie potrzebuję tego czegoś, do robienia dipów, najlepiej gdyby tego nie było